发布时间:2024-03-31
                            
来源:188宝金博页面版
                        合流制排水系统是将生活污水、工业废水和雨水混合在同一管渠内排除的排水系统。近年来,国内外现状老城区的合流制排水系统改造常采用截流式合流制。截流式合流制排水系统具有充分利用现有合流管涵、节省工程投资、可实施性强、对城市交通和周围环境影响小等特点,一定程度上可以解决早季污水溢流和初期雨水的污染问题,是一种经济、快捷、有效的污水收集形式。在现阶段我国污水管网系统建设中得到广泛使用。
截流井是截流式合流制排水系统的一个非常重要的节点,其直接决定了系统的运行效果。现在常用的截流式合流制排水系统是在合流干管的末端建设截流井,通过截流并内的截流管将晴天或降雨初期的合流水截流,就近接入现状或新建的污水管道:随着降雨量的增加,合流管涵中混入大量雨水,当合流污水量超过截流管的输送能力时,就从截流井的溢流口溢流,排入下游的管道系统或直接排入水体。
截流井除可应用于雨污合流系统中,截流早季污水和降雨初期一定浓度的合流污水外,对雨水排水系统中的初期雨水弃流也具有一定作用。但是,传统流井具有截流管易堵塞、截流水质和水量不稳定等缺点,同时还可能存在倒灌和引起上游低洼点积涝的风险,故对传统截流井进行研究与改进具有重要意义。本文通过对传统截流井的特点和存在问题进行概括分析,提出带自控闸门、下开式堰门或翻板式堰门的改进型截流井,并分析具体工程案例,旨在为各种情况下截流井的选型和应用提供思路,以提高传统截流井的运行效果,最大程度发挥其工程效益。
传统截流并优缺点分析
传统截流井可以直接在现状排水口进行改造,且不需要设备,造价低,运行管理方便,在一定时期内得到了广泛推广。但其也存在不少弊端,主要如下:①降雨初期通过截流管进入污水系统的混合污水量和水质都不稳定,污水量增大且含有大量无机物,不利于污水处理厂的运行:②截流管管口的格栅很容易被杂物堵塞,造成污水溢流,对水体造成一定程度的污染:③中、大雨期间,管涵内以雨水为主,导致进入截流管道的污水浓度偏低,严重影响污水处理厂处理效果:④下游受纳水体水位的标高一旦超过溢流口的底标高便会倒灌,导致进入污水处理厂的污水量增加,增加污水处理厂负担,甚至影响其运行:⑤采用堰式截流井的堰顶高程如高于当前合流排水管涵的底高程,还可能造成上游低洼区域积水而引发内涝。不同类型的传统截流井特点详见表1。

传统截流井的防倒灌措施
鸭嘴阀和拍门是传统截流井常用的防倒灌设备但其打开需要一定的水头损失,密闭性能不好,也无法通过水位或水质控制设备的自动启闭,存在一定的风险。鸭嘴阀还存在易被杂质堵塞、使用寿命短的问题,装在沿海城市排海口上的拍门还会因海蛎等生物附着生长而失效。
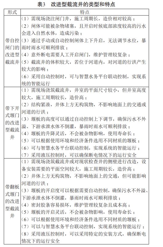
传统截流井的防倒灌措施优缺点详见表2.3 改进型截流井的特点和工作原理3.1改进型截流井的类型和特点改进型截流井通过增加可靠的技术措施和必要的设备针对性解决传统截流并存在的问题。首先是增大截流管,并在截流管口增设限流闸门,根据截流井内的水质、水深控制开启度,甚至在大暴雨期间完全关闭,用于控制进入污水厂的水质和水量,并有效避免截流管被堵:浮渣挡板将水中的漂浮物拦截,不会进入下游承泄水体:自控闸门、液动下开式堰门和液动翻板式堰门除了可以防止污水溢流污染水体,还可以根据截流井内和下游水体的水位实现自动控制:液动下开式堰门和液动翻板式堰门还能根据上游的内涝要求和下游河道的水位自动调节高度,事故断电也可以自动确保现状合流管渠的行洪安全。改进型截流井的类型和特点详见表3。

3.2 带自控闸门的改进型截流井工作原理晴天:排向截污管处的手电两用启闭机处于升起状态,闸门1处于开启状态,河流直排口处闸门2始终保持关闭状态。污水排入截流井,浮渣挡板前的落底可以初步沉淀去除较大杂质颗粒,后流经闸门1处的格栅进入截流管,早季污水完全截流至污水处理厂小雨:当超声波液位计感应到截流井内的水位未超过设定值(如超过截流干管的内顶标高),两处闸门保持晴天运行状态,初期雨水与旱季的污水一起进入污水处理厂。
中大雨:当超声波液位计感应到截流井内的水位已经超过设定值(如超过截流干管的内顶标高),关闭闸门1,同时开启闸门2,进入原合流系统排放模式。当超声波液位计感应截流井内的水位下降到设定值时(如截流管的旱季流量对应的水位),关闭闸门2,同时开启闸门1,即系统进入晴天模式。

3.3带液动下开式堰门的改进型截流井工作原理
初始设定:实时监测截流井内液位高度为日,实时监测自然水体液位高度为Ha,下开式堰门截流状态下顶部高度为截流倍数时对应的液位高度 Hb,确保上游不出现内涝的液位高度为 Hc,下开式堰门的最大防倒灌高度为关闭时顶部最大高度 Hd。

3.3.1 正常运行模式
晴天时:截流管口的液动限流闸门处于完全开启状态,液动下开式堰门处于关闭状态,污水完全截流至截流管并输送到污水处理厂。
小雨时:H<Ha,截流管口的液动限流闸门处于完全开启状态,下开式堰门处于关闭状态,初期雨
水及污水进入截流干管。中雨时:H>Ha,且H>Hb时,截流管口的限流闸门部分关闭,下开式堰门向下部分开启,混合污水一部分进入到截流干管,一部分溢流至下游水体,降雨中后期或大雨、暴雨时:H>Hd,限流闸门关闭,下开式堰门完全开启,混合污水的水质较干净,全部排放至自然水体。
降雨结束后且下游承泄水体水位下降时:Ha< Hb,重新开始一个新的工作周期。
3.3.2 极限保护模式(优先级在正常模式之前)强制行洪模式:H>Hc时,下开堰门无条件完全打开,确保行洪安全:
恢复正常运行模式:H<Hc-200,系统退出极限保护模式,恢复正常运行模式。
3.4 带液动翻板式堰门的改进型截流井工作原理带液动翻板式堰门的改进型截流井初始设定水位同带液动下开式堰门的改进型截流井。
晴天时:截流管口的液动限流闸门处于完全开启状态,液动翻板式堰门处于关闭状态,污水完全截流至截流管并输送到污水处理厂
小雨时:H<Ha,截流管口的液动限流闸门处于完全开启状态,翻板式堰门处于关闭状态,初期雨水及污水进入截流干管。
中雨时:H>Ha,且H>Hb时,截流管口的液动限流闸门部分关闭,翻板式堰门开启一定角度,混合污水一部分进入到截流干管,一部分溢流至自然水体。
降雨中后期或大雨、暴雨时:限流闸门关闭,翻板式堰门完全开启,混合污水的水质较干净,全部排放至自然水体。
降雨结束后且下游承泄水体水位下降时:Ha< Hb,重新开始一个新的工作周期。

应用实例
在实际工程中应用,各种改进型截流井尚需结合实际情况进行合理调整,或与其他设施设备结合使用。比如厦门岛内的牛头山、厦金码头、第一码头等多个截污口的改造均采用带自控闸门的截流并改进型。其既解决了合流排放口的污水溢流问题,也防止高潮位海水倒灌影响污水处理厂的运行,在大雨期间自动关闭闸,打开闸门2泄洪。厦金码头因没有管理房,考虑台风天气可能断电且管理人员无法及时到场手动打开闸门2,在截流井的闸门顶端超过50年一遇高潮位处开了应急溢流口,确保了行洪的安全。曾经被国家部委挂牌督办的新阳主排洪渠,通过综合整治已经由“龙须沟”变“靓龙渠”,并多次登上了央视和各地媒体的头条。新阳主排洪渠南岸的两大城中村--新阳村和霞阳村总人口接近20万,前期也是采用传统截流井在合流管涵排口进行截流改造。但效果很不好,加上管理不到位,截流系统几乎陷入瘫痪。新一轮改造采用带白控闸门的截流井2座,带液动下开式堰门的截流井3座,带液动翻板式堰门的截流井2座,并与调蓄池结合,将早季及雨季小于末端调蓄量(溢流倍数)的混合污水抽排至污水处理厂进行处理;当混合污水流量大于泵站排水流量和调蓄量时,超量混合污水排至新阳主排洪渠。这些改进型截流井的采用为新阳主排洪渠顺利完成国家、省、市消除黑臭水体的目标任务做出了重要的贡献。

结语
随着经济社会快速发展,污水处理能力不足,水生态损害和水环境污染问题逐步凸显,生态环境保护压力逐渐增大,生态环境状况发展趋势不容乐观。为应对旧城区合流制改造工程中可能出现的污水溢流和河(海)水倒灌风险,改进型截流并可以应对晴天、小雨、中雨、大雨等不同的工况,有针对性地减小污水溢流和河(海)水倒灌风险,减少下游污水厂的运行负荷。改进型截流井对改善生态环境发展起到不可磨灭的作用,其应用不仅实现了单个排口的自动化截流管理工作,还可以与水务系统的智慧平台联网,运用大数据手段,实现排水系统的智慧化管理,具有广阔的应用前景。
                        本文标题:改进型截流井在截流工程中的应用研究
责任编辑:弘泱机械科技编辑部
本文链接://m.sagasuzo.com/xwzx/gsdt/3064.html 转载请注明出处